10+ tda7269a diagram

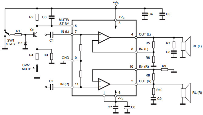
The TDA7269A is a class AB Dual Audio Power amplifier assembled in the Multi watt package specially designed for high-quality sound applications as Hi-Fi music centers and stereo TV. 19 TDA7269A June 2003 n WIDE SUPPLY VOLTAGE RANGE UP TO 20V n SPLIT SUPPLY n HHIGH OUTPUT POWER 1414W THD 10 R L 8 W V S 16V n NO POP AT TURN.


How To Manage A Team 10 Tips For Success Zenkit

Download the TDA7269A datasheet from STMicroelectronics.

. Order today ships today. Leaded 01uF 50volts 10 X7R 5mm LS. The TDA7269A is class AB dual Audio power am-plifier assembled in the Multiwatt package spe-cially designed for high quality sound application as Hi-Fimusiccenters andstereo TV sets.

Parameter Name Parameter Value. Contact Mouser USA 800 346-6873. TDA7269A Amplifier IC 2-Channel Stereo Class AB 11-Multiwatt from STMicroelectronics.

Pricing and Availability on millions of electronic components from. Supply Voltage Max Volt 200. TDA7269A STMicroelectronics Audio Amplifiers 14W Stereo Amplifier datasheet inventory pricing.

2 x 14W stereo amplifier with mute and standbyLearn More. Audio Amp Speaker 2-CH Stereo 14W Class-AB 11-Pin11Tab MULTIWATT V Tube. Making stereo amplifier tda7269a.

Ad Free Shipping Available. Linear - Amplifiers - Audio Multiwatt-11 Vertical Bent and Staggered Leads 5V20V Depop Mute Short-Circuit and Thermal Protection Standby 0C70C TA 17mm. Tda7269a super stereo amfİ yapimi.

200-300 010 KG 7-30 days Processing TimeShipping fee depend on different zone and country. Ad Compare TDA7269 Stock Pricing Buy from Leading Distributors. Terms of payment Hand Fee.

One-stop Electronic Components purchasing service. Skip to Main Content 800 346-6873. TDA7269A Amplifier IC 2-Channel Stereo Class AB 11-Multiwatt from STMicroelectronics.

Ad Order IC Modules and Electronic Components at Utsource. Supply Voltage Min Volt 50. Tda7269a diagram Sabtu 22 Oktober 2022 Edit.


Arturia Keystep Pro Keystep Pro


Tda7269 Datasheet Pdf Pinout 14w 14w Stereo Amplifier


Ati Amd Radeon Igp Rs880m 216 0752001 Buy 216 0752001 Product On Alibaba Com


Tda7269 Datasheet 10 10w Stereo Amplifier With Mute St By


Tda7269a Ab Dual Audio Power Amplifier Datasheet Pdf Equivalent And Circuit


Quad Lock Europe Official Store


Tda7269a Pdf Amplifier Computer Engineering


Tda7269a Datasheet Pdf Pinout 14 14w Stereo Amplifier With Mute St By


10 Best Drawing Apps For Kids Educational Technology And Mobile Learning


Tda7269a Typical Application Reference Design Audio Power Amplifier Arrow Com


Tda7269a Datasheet Pdf Stmicroelectronics


Tda7269a Pdf Amplifier Computer Engineering


Tda7292 Datasheet By Stmicroelectronics Digi Key Electronics


Tda7269 Ab Class Of Two Channel Audio Power Amplifier Integrated Circuit Diagram Amplifier Circuit Circuit Diagram Seekic Com


Tda7269 10 10w Stereo Amplifier Datasheet


Stmicroelectronics Tda7269a Datasheet Manualzz


Electronic Components At Wagneronline Com Au By Wagner Electronic Services Issuu

Iklan Atas Artikel

Iklan Tengah Artikel 1

Iklan Tengah Artikel 2

Iklan Bawah Artikel